随着新一代通信技术以及物联网、云计算、大数据、人工智能等新一代IT和OT技术的发展和广泛应用,作为以上技术集大成者的数字孪生技术,正代表着数字化转型和智能化升级的实现途径,在工业、城市、军事等众多领域得到了迅速广泛地应用,且发展方兴未艾。
由于数字孪生涉及到的技术内涵、业务逻辑、应用体系等方面相对繁复,能否快速地对这一领域有一个全面且体系的认知,本文试图就此做一尝试。
首先从一个简单问题开始:到底什么是数字孪生?
数字孪生是体系级的
虚实映射
数字孪生是什么?这里先给出一个最简单的描述:数字孪生是体系级的虚实映射。

图示 数字孪生的基本定义
先看一下虚实之间到底在映射什么?在这里物理世界作为基础和前提条件,首先就需要有一个针对这个物理世界的业务目标,基于业务目标来构建数字孪生体,这是数字孪生存在的价值基础。
例如,我们要对一台装备的运行过程状态进行监控,并依据它的健康状态预测进行维保及生产排程,那我们就需要建立一个基于该装备PHM(故障预测和健康管理)模型的数字孪生体及应用。也就是说,基于要预测该装备的健康状态这个业务目标,我们需要建立该装备的数字孪生世界,并在数字世界中构建对应业务目标的模型和模型组合,通过该装备物理实体和孪生世界的数据传输,实现模型的融合与演进来描述、指导、预测甚至是控制装备物理实体,这就是数字孪生的本质。
对上例做个总结:数字孪生体是物理实体的虚拟映射,不仅能够实时反映其各种真实状态,而且能够有效预测其未来趋势。同时,数字孪生体也能生成反馈控制信号,对真实物理实体进行实时驱动控制和持续优化改进指导。数字孪生是综合运用智能感知、计算、数据建模等信息技术,通过软件定义,对物理空间进行描述、诊断、预测和决策,进而实现物理空间与虚拟空间的交互映射。
这其中,数据是基础、模型是核心、软件实现是载体。数字孪生是体系级思维的体现,实体产品在物理空间中产生互相作用,虚拟产品在虚拟空间中表现为模型的动态融合和互动共智演化。
数字孪生技术最早是在1969年被NASA应用于阿波罗计划中,用于构建航天飞行器的孪生体,反映航天器在轨工作状态,辅助紧急事件的处置。美国国防部高级研究计划局DARPA于2009年首次提出数字孪生体( Digital twin)概念,之后美国空军研究实验室(AFRL)和NASA迅速成为数字孪生体的拥趸。AFRL在2012年启动了“机身数字孪生体”工程验证项目,NASA则在未来技术规划中提出要在2027年实现数字孪生体。
我们可以用孪生体成熟度、孪生体时间和孪生体空间来观察、评价数字孪生体发展及应用水平,构建数字孪生体三维发展范式矩阵,如下图所示。在成熟度维度,我们率先提出了数字孪生体“数化、互动、先知、先觉、共智”五级成熟度进化模型。

图示 数字孪生体的三维发展范式
数字孪生(体)深度拆解
承接着第一章的论述,通过下图我们再进一步深入底层逻辑,一步步拆解看透数字孪生(体)。

图示 数字孪生体的概念定义与体系构成
如上所述,数字孪生体是基于一个物理实体建立一个孪生体对象,二者依业务目标起始驱动和价值实现,即上图中所描述的用途:针对业务目标进行数字孪生体的构建。构建的数字孪生体包含基础和扩展两个层面。
基础:
指对象在业务活动中演化的数字化表达。
结合上图左下角的三维坐标系能够看到:不同类别的业务对象在不同的业务场景活动中、基于时间维度的发展演化,整个过程中通过对应业务目标的不同模型和模型组的融合与演进来进行数字化表达,这就是数字孪生体的本质基础。
扩展:
指基于业务需要的深层次知识获取与表达。
数字孪生体的基础是针对用户的业务目标在数字世界中进行综合建模并给出对实体世界的描述、预测乃至控制,而面对在数字世界推演出来的孪生结果需要针对用户进行显性化和知识化的封装与呈现,让数字孪生体的用户能够理解和可以复用。举一个相关例子便于理解:虽然用户不一定能理解为什么啤酒与尿布就近放置能够增加超市销量,但并不妨碍把它当做一条知识作为超市理货规范而推广复用。
第一章我们提出了数字孪生是体系级的虚实映射,至于为什么是体系阐述到这里可以说清了。在图中(孪生)对象的维度可以看到,实际应用中数字孪生体的对象有不同的类型和层次,如实体、功能、行为模式等等。例如当对象的应用深度从零件到部件到组件直至整机,这已经到达系统级了——可用MBSE(基于模型的系统工程)来描述和解决相关问题。然而实际的应用需求并不会止步于此:基于多台整机构成的整个生产线,由多条生产线及包括人机料法环测(5M1E)环境构成的整个工厂,甚至城市、战场等等,这已经远不是系统工程所能够描述和解决的场景了,因而我们需要进入更高一级的应用范畴,即体系工程(系统的系统SoS)。
因而与此对应的,数字孪生体也必须是对一个体系(SoS)的映射,我们可依应用的技术和对应的成熟度从三个层次对数字孪生体进行表征,如上图:
基础级是实体快照:在数字孪生体中映射实体对象的系统构成和行为状态,技术支撑以系统建模为主,实现的成熟度为1-2级即数化和互动。
当业务目标需要数字孪生体扩展到精确性程度予以支撑,在此层次要进行较精确的机理建模和仿真,成熟度等级3即先知。
对应业务目标更高的要求,需要进行数据建模以及整体的系统仿真,并对结果进行知识的体系化与封装,支持用户体系从知识向智慧的进化。对应的成熟度4-5级即先觉到共智。
数字孪生体的三级层次汇总了不同的技术体系、各类建模手段,以数字孪生体的各层次构型对应着其应用成熟度从第一级到第五级的进化,因而可以说,数字孪生是一个综合技术集成体。
体系工程的产生背景以及
与系统工程之间的关系分析
第二章论述了数字孪生是对体系工程应用的映射,这章对体系工程的背景及与系统工程的关系略作阐述。
90年代的海湾战争拉开了现代化战争的序幕,也让美军认识到联合作战对于提升作战能力的重要性。装备的研制过程通常使用系统工程方法来组织和管理,美国国防部在组织联合作战装备研制过程中发现,传统的系统工程方法已无法满足,需要用一种新的概念来描述联合作战系统,这就是体系(System of Systems,SoS),而体系研制的工程过程也应该有相应的工程方法与之对应。
所以美国国防部在一些学者研究成果的基础上,结合多个联合作战系统开发的实践经验,于2004年推出了体系的工程指南(Systems Engineering Guide for Systems of Systems,SoSE),作为美军联合作战体系开发和装备研制过程的工程指导。
该体系工程指南提出了传统系统工程之外的7个核心要素和过程。随后体系工程在美国陆军作战指挥系统、空军作战重心(AOC)武器系统、弹道导弹防御系统(BMDS)、空军分布式通用地面系统(DCGS)、国防部情报信息系统(DoDIIS)、未来作战系统(FCS)、军事卫星通信(MILSATCOM)、海军一体化火控-防空(NIFC-CA)系统、太空雷达系统(SR IPO)、战区联合战术网络等联合作战项目中开展了大量的应用与验证。

图示 体系工程过程与系统工程过程的关系
与传统的系统工程理论相比,体系工程在分析和解决不同种类的、独立的、大型的复杂系统之间的相互协调与相互操作问题时更具有针对性。体系工程是对系统工程的延伸和拓展,它更加关注于将能力需求转化为体系解决方案,最终转化为现实系统。
通过上述图中,我们可以看出体系工程以解决体系的构建与演化问题为目标,其研究对象是体系,区别于系统工程所针对的简单系统对象,在过程原理上两者间存在本质的差异。体系工程过程存在需求分析循环、设计分析循环与设计验证循环,除此之外,还存在对体系环境与边界能力的分析。体系环境与边界能力分析同需求分析循环、设计分析循环和设计验证循环并行进行,体系工程4个方面的过程分析通过体系分析与控制活动进行平衡,通过平衡找到体系设计的合适的方案。
数字孪生是基于模型的
体系工程MBSoSE及其业务架构
、

图示 数字孪生业务架构
基于上述分析,到这里可以得出本文的主题:“数字孪生是基于模型的体系工程MBSoSE”,并基于此进一步提出了我们的数字孪生业务架构,包括如下四个维度:
1)首先是基于业务场景化的定义,即必须是业务目标驱动的数字孪生;
2)然后通过不同的模型和模型组构建对应业务目标的数字孪生体;
3)接着经由与实体世界的数据传输通过多轮数字孪生体模型的融合与演进,对实体世界进行描述、预测甚至控制,实现业务目标;
4)最后把数字孪生体动态融合演化和预测的孪生结果封装成用户能够接受和可以复用的知识体系,实现智慧表达并形成一个完整的数字孪生业务闭环。
在此业务架构中,其实际应用环节还包含了两次降维和一次升维过程,而这也是传统的信息化和时下的数字化本质差别之一。
1)最初是基于用户的业务驱动来描述业务场景和形成数字孪生体的,但由于用户的业务目标是复杂的,所以我们需要先把复杂的业务目标通过模型和模型的组合来形成数字孪生体,实现从业务驱动到模型驱动的第一次降维;第二次是将模型驱动降维成数据驱动,通过实际的数据用仿真推演给出用户业务目标的分析结果。于用户而言,纷繁复杂的数字孪生的业务、技术、架构等等难题全部包含在黑盒里,通过两次降维过程,仅仅依据业务目标和实际数据,就可以达成业务价值,这是降维的化繁为简。
2)一次升维过程指的是通过两次降维过程获得的数字孪生体的分析结果,以用户所能接受和理解、可以复用的知识体系,通过知识结构化的融合与表达,形成智慧的应用,这是升维的聚水成涓。
3)最终通过这两次降维和一次升维过程,经由数字孪生过程实现了业务的完整闭环,展示了数字化的价值逻辑。
通过下图所示的工业体系场景,再来梳理一遍数字孪生的业务架构,同时也体会一下数字孪生是基于模型的体系工程。

图示 数字孪生体构建过程示例
从上图中我们可以看到,该场景包含了从组件到系统、到体系,不同对象并对应着不同的业务目标——也就是业务驱动,数字孪生实现从业务驱动降维到不同的模型来支撑,也就是模型驱动。进而到再往下降维到数据驱动,就可以通过收集和获取到的不同数据及数据组合,驱动模型的实例化,并通过模型实例化预测出结果,来实现具体的业务目标。所以通过综合建模和广义仿真,实现从数据到模型,从模型到业务价值,完整的数字孪生体构建就是一个体系工程的实现。
至此我们通过一步步推导,提出了数字孪生是基于模型的体系工程MBSoSE的核心概念,而其实质就是通过综合建模和广义仿真构建数字孪生体,来实现用户的业务目标与价值。
数字孪生的产品架构

图示 数字孪生产品架构
基于对上述数字孪生业务架构的实现,我们进一步给从业务视角透视的数字孪生产品整体架构,从下到上共分为四层:
1)第一层是数据源,包含了数字孪生体构建所需要的IT和OT数据;
2)第二层是统一数据管理平台,通过数据汇聚平台工具将所有的数据源汇聚起来进行统一的数据治理和大数据处理;
3)第三层是产品架构的核心层,主要包括两个核心的数字孪生产品平台:
4)最上层是各类业务平台,通过产品核心层的综合建模和广义仿真给出的最终运行结果,采取知识化的封装形式传递至各类业务系统,以实现用户业务的智慧化应用。
以数字孪生体三维体系发展范式
看工业领域的应用
在第一章节提出的数字孪生体三维发展范式矩阵中,以工业数字孪生应用为例做些简要分析。

图示 数字孪生体在工业领域基于时间维度的应用发展
上图所示的是孪生体时间维度的展开,以民用飞机的应用为例,我们可以看出数字孪生的应用,从最前端的设计研发至生产制造、测试验证,直到最后的报废回收,覆盖了产品的全生命周期过程。
在每个过程阶段,可以看到数字孪生体应用在该过程阶段的业务目标是什么?需要构建什么样的孪生体模型来支撑?需要汇聚什么样的数据,才能最终得到该过程阶段业务目标驱动的结果。同时我们也可以发现,现阶段整个产品全生命周期各过程阶段的数字孪生都有了逐步的应用,并且会越来越多,未来会构成一个闭环,从而整体提升产品的研制水平。

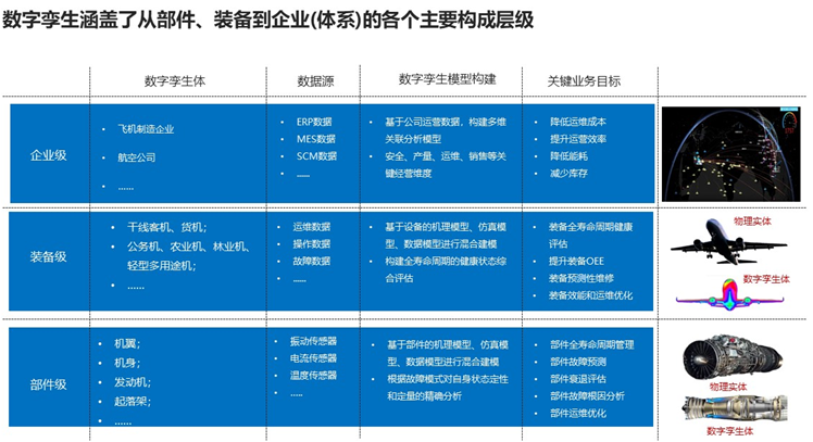
再以上图为例,进行孪生体空间维度的展开。从飞机的部件,到不同整机的系统,再到航空公司层级的体系,不同层次对象的数字孪生体对应不同的业务目标,比如部件故障预测、装备的OEE,航空公司降低运维成本等;从最右侧的业务驱动往左侧降维到了模型驱动,进而降维至数据驱动,用不同的数据来支撑实现不同的业务目标。
而孪生体成熟度维度含在了时间、空间两维应用中了,因为不同业务对象的不同业务目标是对应着不同的数字孪生体成熟度等级。
在工业领域的体系化应用和工业客户所关注的业务目标中,还可以有一个不同的关注维度,即工业场景常提到的人机料法环测(5M1E)。虽然5M1E的应用场景在三维发展范式矩阵中基本能够被覆盖,但面对工业用户从5M1E这六个维度入手的业务目标更能体现工业企业运营和产品持续改进需求,也更容易瞄准数字孪生体在工业领域的应用价值,因而如下图所示,我们也列举出了针对场景的业务驱动。

图示 数字孪生体覆盖5M1E的体系化应用
结论与未来展望
综上所述,数字孪生作为基于模型的体系工程,将持续动态改进物理世界和数字空间的交互与融合,在众多领域具有广泛应用的潜力,其应用与价值的展现才刚刚开始、方兴未艾。