流程架构梳理,又称流程规划,是流程管理和流程型组织建设的首要工作。
有的同事可能会问,什么是流程架构?为什么要做流程架构的梳理?
什么是流程架构
流程架构是企业业务流程的全景图、高阶设计或顶层设计。借用两个摄像术语“放大(Zoom In)”和“缩小(Zoom Out)”,如果说流程活动是业务流程的“放大(Zoom In)”,流程架构则是业务流程的“缩小(Zoom Out)”。如果再把流程型组织建设与城市建设做比较,流程架构就相当于流程型组织的“城市规划”,描绘了流程型组织的业务能力布局。
流程架构的作用
通过流程架构,可以明确一个组织的价值创造过程(价值链构成),可以明确一个组织的驱动机制(战略驱动和客户导向),可以明确一个组织的组织边界(内涵和外延),这都有助于组织的利益相关方(股东、客户、员工、合作伙伴等)对组织有一个整体、清晰的认识。
另外,流程架构还是业务流程详细设计的指导。在流程架构指导下进行业务流程的详细设计,可以避免“部门墙”、“流程断点”和“数据孤岛”。进一步讲,流程架构还可以为组织架构的设计、组织绩效的设定和IT系统的开发提供有效输入。
关于流程架构梳理的要求和方法,可以概括为“惯性思维清零”、“整体审视”、“四种架构法”和“四类交付物”(人工产品,artifact)。
惯性思维清零
惯性思维清零,指的是流程架构梳理或流程架构搭建时不能有组织架构的惯性思维,要彻底忘掉组织当前的组织架构,以流程的形式来描绘组织的业务形态和运行逻辑。
通常,我们在梳理流程架构时往往会犯一个错误,把组织的职能划分或部门划分视为流程类或流程组,就是犯了惯性思维的毛病。理论上来讲,流程型组织的建设,是先有流程,再有完成流程活动的相关角色,再有承载相关角色的组织。简单点讲,流程型组织建设,是先有流程再有组织。
整体审视
基于价值链的整体审视,是梳理流程架构的前提。价值链描绘了一个组织面向客户进行价值创造的过程,而流程架构则是用“还原法”或“解剖法”对价值链进行分解和细化。因此,流程架构梳理的首要准备工作就是要描绘清楚组织的价值链。

图1:价值链示意图
流程架构的梳理方法
流程架构梳理的“四种架构法”,即流程架构的分层、分级、分类、分段。既然都以“分”开头,可想而知,分层、分类、分级、分段是业务流程从上到下、从大到小、从左到右、从整体到局部的“还原式”或“解剖式”架构方法。
1)流程架构的分层
流程架构的分层,指的是从上到下来搭建流程架构,常用的方法有“POS”架构法和“OES”架构法。
“POS”架构法,从规划(Plan)、运营(Operate)、支持(Support)等三个层面来搭建流程架构,以体现战略驱动、纵向或上下对齐的业务思想,比较适合集团型企业、标准产品生产或投资周期长的资本密集型企业的流程架构搭建。

图2:“POS”架构法的流程架构示意
“OES”架构法,从运营(Operate)、使能(Enable)、支持(Support)等三个层面来搭建流程架构,以体现客户导向、端到端横向拉通的业务思想,比较适合单体企业、客户定制产品生产或快速消费品企业的流程架构搭建。

图3:“OES”架构法的流程架构示意
2)流程架构的分级
流程架构的分级,指的是从流程类、流程组、流程、子流程、活动、任务等不同级别,或者说从方向、执行、操作等级别,从大到小,从粗到细,对业务流程进行“解剖式“描述。
从流程架构梳理的实践来看,从上级流程到下级流程的拆分,主要是通过分类或分段等形式来完成。因此,流程架构的分级法,与其说是架构方法,还不如说是架构要求。

图4:流程架构的分级要求
3)流程架构的分类
流程架构的分类法,指的是根据客户场景、业务对象等的不同,将上阶流程分解为多个下阶流程,或是并行列出多个同级别的流程。
比如,根据渠道的不同,有2B销售、2C销售、网上直销等不同类型的流程划分;根据产品或服务的不同,有新车销售、二手车销售、备件销售等的流程划分。
采用“分类”来搭建流程架构或上级流程的拆分,可以多次使用。
4)流程架构的分段
流程架构的分段,指的是根据业务推进的不同阶段,或是业务的PDCA管理循环,对上级流程的进一步划分。比如,把招聘管理流程划分为招聘计划编制、招聘实施、招聘过程跟踪、招聘结果总结,等等。
可以肯定的是,采用分层、分级、分类、分段来搭建流程架构,最后一个步骤一定是流程的分段。也可以说,三级流程到四级子流程的划分,四级子流程到五级流程活动的划分,采取的一定是分段法。
流程架构的叫交付物
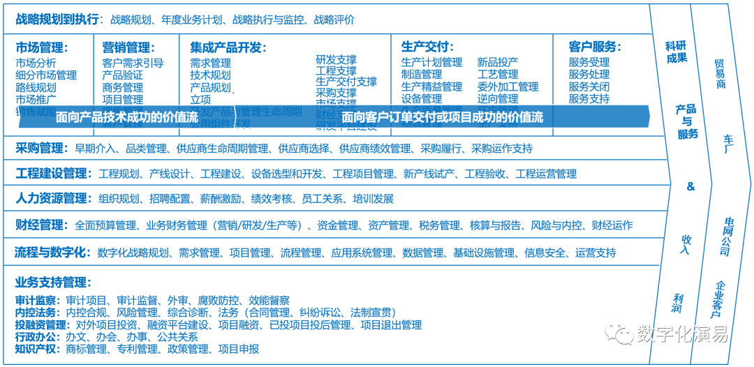
流程架构梳理工作的交付物主要有四种:流程分层图、流程集成图、流程清单和L3(三级)流程的流程架构卡。
流程分层图是以“POS”架构法或“OES”架构法,以流程块的形式对L1~L3级流程进行分层式全景展示。

图5:流程分层图示意
流程集成图是在流程分层图的基础了,完善了流程之间的信息流向,明确了流程之间的纵向对齐和横向拉通。在以流程集成图所表述的流程架构中,组织与利益相关方之间有三个输入和一个输出,即战略的分解输入、客户需求的输入、支持部门的资源输入,以及产品或服务的输出,从而达成客户满意的目标。

图6:流程集成图示意
流程清单是以表格的形式对L1~L3/L4级流程之间的包含与被包含关系。
为了更好地指导流程的详细设计,对于L3级流程,还需以流程架构卡的形式进行详细说明。流程架构卡包含了流程的5W2H要求,即,流程名称、流程编码、流程目的、流程内容概述、流程主人/联系人、所属的上级流程、包含的下级流程、流程起点、流程终点、流程绩效度量。另外,流程架构卡还可以为组织架构设计、组织绩效定义等提供输入和参考。
小结
“横看成岭侧成峰,远近高低各不同;不识庐山真面目,只缘身在此山中”。对于游客而言,站在山中看山,看到的都是山的局部,不可能对山有整体和正确的认知。对于流程管理者而言,唯有从流程架构,而不是具体流程的视角来看流程,才可能对流程型组织有整体和正确的认知。