企业在实施PLM项目的过程中,配合业务流的数据流梳理以及数据流与企业整体信息化系统建设的合理关联对项目建设成功与否几乎起到了关键作用。这一环节的缺乏,并非PLM不能使用,而是大多数情况下只是使用了PLM的基础功能,仅当做一个工具来使用,无法帮助企业研发部门(设计和工艺)实现协同设计。与工具类软件相比,PLM更侧重其管理功能,本文主要阐述在企业实施信息化过程中,如何通过PLM系统管理主数据在系统中的流转和动向。
本文从广义的角度来梳理企业主数据,企业的研发、生产制造、采购、销售等都将围绕这些数据展开,这些数据在企业信息化建设过程中本着一个原则:谁产生谁维护。维护结果共享给企业的各信息化系统,避免同样数据在不同系统重复维护。基于这一原则,数据的源头及如何流转首先要在线下梳理清楚,然后才是线上各系统中的维护与流转。
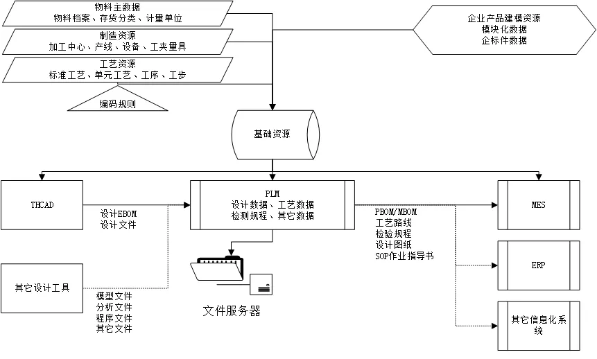
图1是以PLM为中心梳理企业主要数据的关系图,从图中我们可以看出,数据流的有效流转是企业信息化系统整体建设成功的保障。因此,企业在实施PLM初期,一定要和软件商深入探讨现有的业务以及将来想要实现的期望和愿景,实施顾问务必做到比企业还了解企业的业务流程,以便更好地协助用户做出有效的方案,为后续实施周期的控制和上线后的应用打好基础。

图1企业信息化系统数据流关系规划框架
企业信息化系统中管理的数据包括:
动态数据:随着产品研发不断新增的数据,如BOM以及与BOM相关的各类数据:2D\3D设计文件、工艺路线、工艺文件等。
相对静态的数据:物料主数据、制造资源、工艺资源、企标件资源等,这些数据在信息化系统建设初期进行梳理,作为系统起初数据批量维护进入系统,后续少量动态增加。
在企业信息化整体建设的过程中,图2中动态数据一般在PLM系统中维护并共享至后续的ERP、MES、质量等系统使用;相对静态数据要整体看企业信息化建设的情况,如果ERP建设在前,可能会在ERP中维护,只需要在建设PLM系统时做好数据的共享即可,也可以视情况进行分类并迁移至PLM系统中。
其中BOM和工艺路线在企业上PLM之前如果已经实施了ERP和MES,为满足MES的生产需求很有可能已经在ERP中进行了维护,由于这些数据是产品设计和工艺设计人员维护的,那么在上PLM时一定要迁移至PLM系统中。
接下来阐述由PLM、ERP、MES所组成的企业信息化系统,如何围绕PLM系统进行数据管理。

图2数据管理类型
2.1 BOM
随着企业销售订单确认、研发、生产执行、装箱交付活动的进行,每一个阶段都会有不同BOM的需求,销售阶段的报价BOM→产品研发阶段的设计EBOM→工艺设计阶段的PBOM→生产制造阶段的MBOM→大型设备装箱交付时的装箱BOM等。这些不同类型的BOM彼此关联却又不尽相同,一般系统建设时应考虑每一个阶段的BOM继承于上一阶段的BOM并在本阶段完成补充,同时,BOM还会输出各种与BOM相关的清单。企业的一切生产经营活动几乎全部是围绕各种BOM在进行,因此,确保各阶段BOM数据的准确性、一致性成为企业信息化建设的重中之重。一般情况下,报价BOM、设计BOM、工艺BOM均会在PLM系统中维护,其它BOM会通过PLM共享的BOM数据进行二次维护。
2.1.1销售阶段的报价BOM
对于模块化设计制造做得比较好的企业,在产品销售阶段可以通过组合不同模块来进行比较准确的销售报价。这项工作可以在建设PLM系统时考虑放在PLM系统中进行,同时需要共享ERP系统的物料价格,ERP系统的物料价格可以通过原材料价格+设计成本+生产成本+其它分摊成本的方式来核算。成本价格的核算粗放的一般会包括人工成本、设备成本和分摊成本。ERP系统要获取这些不同阶段产生的成本需要实现PLM系统与MES系统的数据共享集成。PLM系统的项目管理功能可以提供研发设计阶段的工时,MES系统可以提供生产制造阶段的人工工时和设备工时,实际发生工时可以作为ERP核算成本的基础。
2.1.2研发设计阶段的EBOM
EBOM一般是以两种方式组织:按装配结构组织和按功能模块组织。具体主要使用哪种则要根据企业设计模式来选择,通常情况下,企业会按照产品的装配结构来搭建EBOM。
一般软件商在企业实施PLM时,会结合企业已有的设计工具来决定产品设计人员的主工作环境:一种是日常工作基于PLM开展,通过PLM的基本功能及CAD设计工具提供的接口实现EBOM搭建和图纸标题栏明细表信息的同步;另一种情况是日常工作基本在CAD工具中进行,只是在需要审批协作时才将数据上传至PLM,这种情况一般我们会使用CAD中的轻量化项目管理器管理使用者客户端设计数据,并实现和PLM系统数据的交互,或者使用者只设计图纸,然后通过PLM系统的批量工具上传图纸数据时实现BOM的自动搭建、图纸自动挂接和更新,同时通过BOM清单导入的方式也归为此类。
2.1.3工艺设计阶段的PBOM
一般情况下,PBOM会和EBOM分开维护和使用,PBOM的维护可以继承EBOM数据后做调整,同时要承接EBOM的变更处理。如果企业的EBOM是按照装配结构搭建的,则PBOM承接EBOM会更顺畅,尤其是不改变设计BOM结构只是增加坯料等结构的情况,有时企业也会选择与设计共用一个大BOM。
这里更广义的PBOM则包含了工艺路线中涉及到的内容,尤其装配工艺中装入件会细化到工序级别,但是这样的工作量会比较大,企业需要酌情考虑使用。
2.2物料主数据
物料主数据在产品研发设计阶段的使用场景主要是:CAD设计时编制明细表时的调用、PLM中搭建各种BOM时对物料的调用和工艺编制时对坯料的调用等。
通常情况下,物料数据的维护是ERP系统的任务,是其它各信息化系统物料数据的源头。但是,对于新制造件来说,产品的研发设计人员在产品设计阶段会给出相应的物料基础属性,包括代号、名称、材料标准、制造标准、牌号、规格等(这些属性各个企业也不一定都相同),这些属性在图纸设计或者PLM中搭建BOM时会维护一遍数据,这种情况下就不需要在ERP中再维护一遍,只要共享PLM中的物料数据即可。
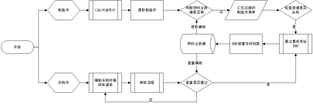
物料主数据一般在实施PLM的时候会分为两大类:制造件和采购件,当然每一类会在后续生产采购阶段根据不同的需求进行详细的拆分。在PLM中这两大类的分类主要是为了区分数据的维护系统。需要重点关注处理的物料属性就是物料编码,因为后续生产出入库、采购等活动都是基于物料编码来处理实物与系统中数据的对应关系,实施PLM过程中,一般研发部门新增物料会有三种物料主数据档案的维护模式。
第一种:物料档案新增全部在ERP,但是统一经过PLM进行申请(主要是新增物料数据的属性维护),研发设计人员不需要操作ERP。

图3物料档案维护流程1
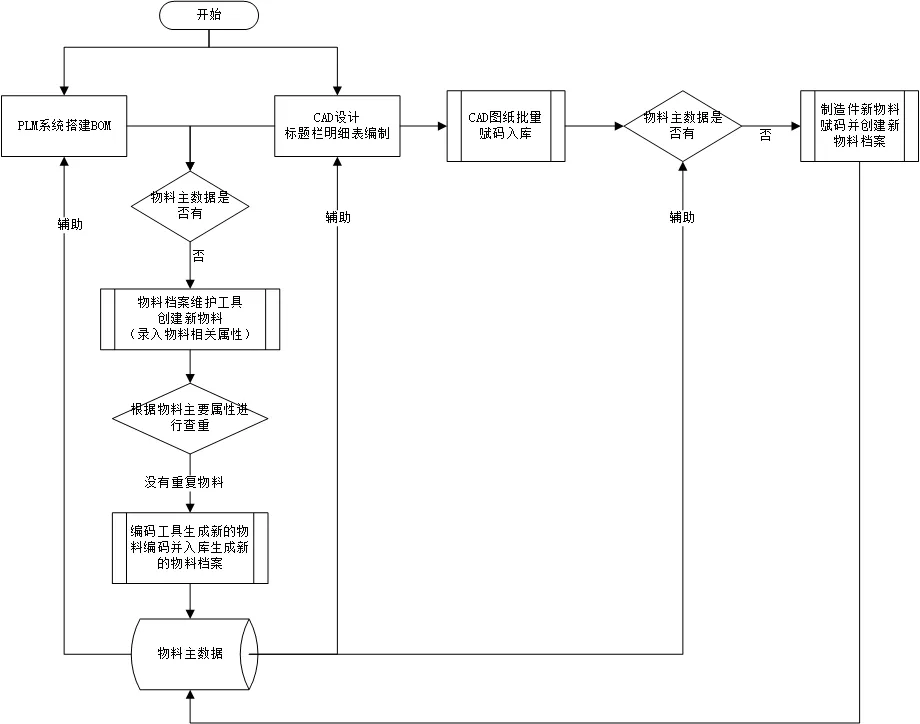
第二种:物料档案新增全部在PLM系统,然后同步到其它系统。
第三种:混合方式,制造件在PLM中直接赋码新增,采购件在ERP系统直接通过ERP系统的物料维护界面进行维护,两个系统之间对于物料编码约定好码段差异,然后两个系统同步各自新增物料给对方。
以上这三种模式是在设计阶段即引入物料编码,以方便数据的后续流转。有的偏研发的企业,可能在设计阶段难以处理物料编码,则可以在设计数据包审批结束后通过匹配ERP物料档案赋码流转,此时需要处理新增物料的赋码。

图4物料档案维护流程2
2.3工艺路线
本文所说的工艺路线包含的信息一般是结构化信息的数据组织模式,范围比较广泛,数据信息包含以下结构形式的数据:
物料(物料编码+物料其它属性)
∟工序1(工序号、控制或加工标识、工序名称、工时、技术文件路径)
∟装入件(物料编码、数量、备注等)
∟车间(生产车间)
∟设备(加工设备)
∟工具(工装、夹具、刀具、量具、仪器仪表等)
∟检验规程(检验项目、检验内容及要求、标准值、上下限值等)
∟……
∟工序2
这个数据包就是MES系统能否运转起来的关键,本文详细的说明一下。
工序:每一道工序在MES系统中会对应一道工单,是MES派工的基础,并且是ERP系统核算工序级成本的基础。因此,在实施PLM系统时企业需要做整体规划,最好是将工序标准化,尽量和车间工作中心、工位、工段等有一个对应关系,标准化的工序作为企业所有用到工序的系统的规范化数据使用。大中型制造业企业CAPP上线普遍比较早,当时作为一个工艺部门的工具并没有和其它系统做数据上的共享,工序工步编制比较随意,工步基本以工序级别编制,导致一份作业说明书能有上百个工序,这样在MES系统和ERP系统建设时就会遇到麻烦。所以在PLM建设时,软件商需要协助企业进行工序的标准化梳理,原来编制的工艺部分工序可降级为工步处理。
控制或加工标识:在ERP系统输出工序级外协清单和车间加工需要特别处理的工序时需要工艺人员在编制工艺路线的过程中加以标识。
工序号:这个就不用多说了,就是决定了MES中制造的流转顺序,需要特别说明的一点是可以在工序上进行一些加工标识,如:并行标识、配做标识等等,作为在MES中执行阶段调整顺序或限制的依据。
工时:这个工时指根据以往经验获取的平均定额工时,粗放一点可能只有辅助工时(准备工时)和操作工时,细致管理的就会将人员工时和设备工时分开,尤其是机加工车间设备自动化程度相当高的情况下,一个人会同时管理多台设备,因此会产生多种工时:人员定额准备工时、人员定额操作工时、设备定额准备工时和设备定额操作工时。工时的准确维护是MES系统能准确排产的基础,同时MES系统采集到各种实际作业工时,则可以成为后续校正工艺定额工时的依据。但是大部分情况下,鉴于实作工时采集的难度,MES系统和ERP系统也会使用工艺中给出的定额标准工时进行相关的统计。但是企业在上MES系统时自动排程一直难以满足排产目标的最根本原因也是定额工时的不准确。
技术文件:PLM管理的技术文件一般指设计图纸及工艺作业指导书,对于文件的管理企业在规划时统一至文件管理服务器数据库,提供通用读写接口,实现增、删、改、查功能。PLM系统在管理产品设计文件和工艺文件时将文件本体存入文件管理服务器,并获取路径存储,外享数据时将对应于BOM的设计文件路径和同时对应于工艺路线的工艺文件路径一并共享,其它系统可以根据文件共享路径至文件服务器获取文件进行浏览,实现设计文件的无纸化,这将会大幅度降低企业的文件管理成本,只要PLM系统中设计阶段的文件审批无误,则生产时就会通过系统的角度确保使用的文件以及版本的准确性,减少了纸质文件打印、归档、借阅、换版和销毁的工作量。
装入件:有的企业对于物料出入库管理及成本核算颗粒度要求比较高,对于装配物料管理会细化到工序级,可以作为工序级齐套检查及物料出入库的依据。
车间\设备\工具:生产要素,很好理解,本文不做赘述。
检验规程:对于有的企业,检验规程是工艺部门编制,规划时可一并合至PLM系统进行编制和管理。后续可以共享给质量系统或MES系统使用,共享给MES系统使用时结合MES系统的质量模块则可以实现质检过程的无纸化。
本文总结的是一般情况下企业在信息化建设过程中,主要数据流的通常规划方案,有些企业会有特别需求,可根据实际情况调整制定合理的方案,但是一定要规划好数据流转以及维护系统和角色,这为企业整体信息化建设的成功将起到决定性作用。